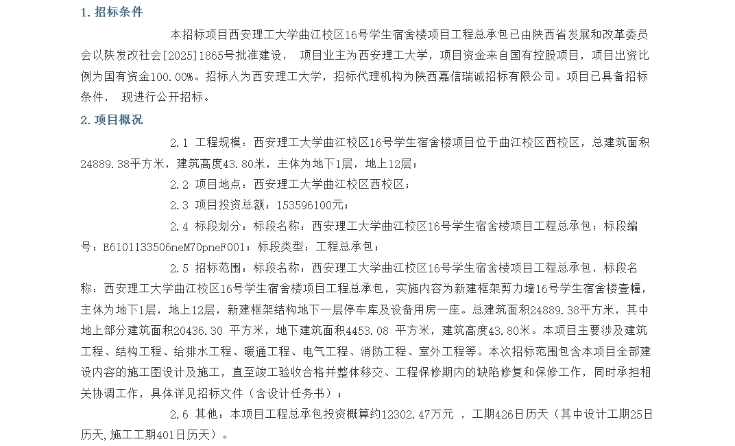
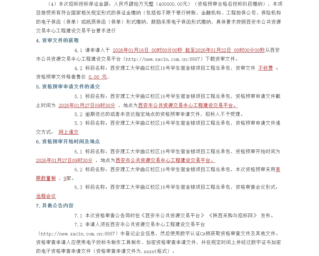
【工程总承包】西安理工大学曲江校区16号学生宿舍楼项目工程总承包资格预审公告

发布时间:2026-01-16 09:31 浏览次数:

原文链接见:https://sxggzyjy.xa.gov.cn/jydt/001001/001001001/001001001001/20260116/4028883e9b6ec607019b6fd1b5107b4f.html

关于西安理工大学曲江校区16号学生宿舍楼初步设计方案的公示链接:https://jjc.xaut.edu.cn/info/1084/2720.htm


资产与招标管理处旧网站 招标处旧网站
  • 西安理工大学资产与招标管理处
  • 地址:陕西省西安市金花南路5号
  • 电话:029-82312375
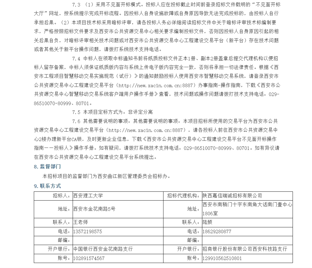
  • 邮编:710048

友情链接

Copyright @2016 西安理工大学资产与招标管理处 ICP备案:025253555