【澄清公告】西安理工大学曲江校区16号学生宿舍楼项目工程总承包澄清/变更公告

发布时间:2026-01-23 19:22 浏览次数:

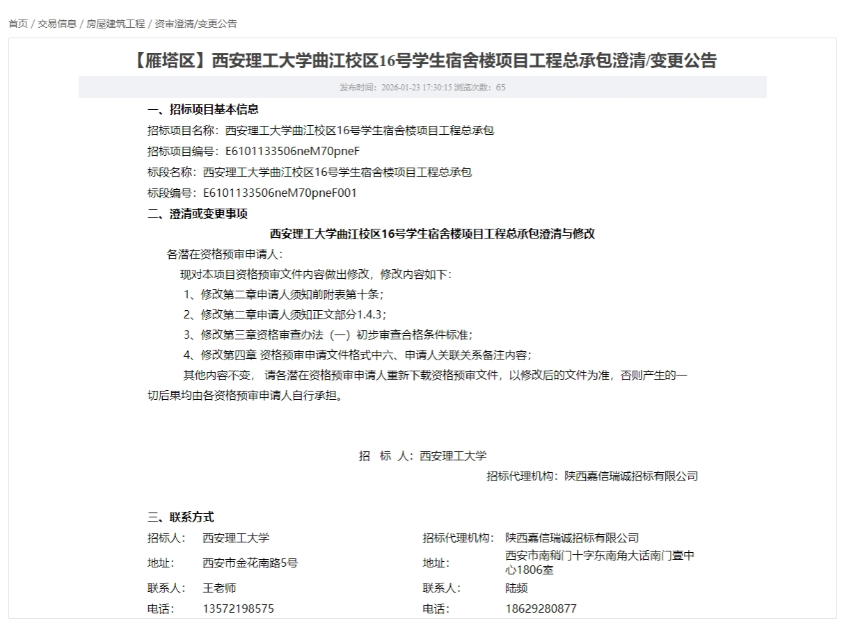
原链接见: http://124.115.168.54:8887/jyxxfjbg/149948.jhtml

资产与招标管理处旧网站 招标处旧网站
  • 西安理工大学资产与招标管理处
  • 地址:陕西省西安市金花南路5号
  • 电话:029-82312375
  • 邮编:710048

友情链接

Copyright @2016 西安理工大学资产与招标管理处 ICP备案:025253555